通知公告
位置: 团委首页 > 通知公告 > 正文

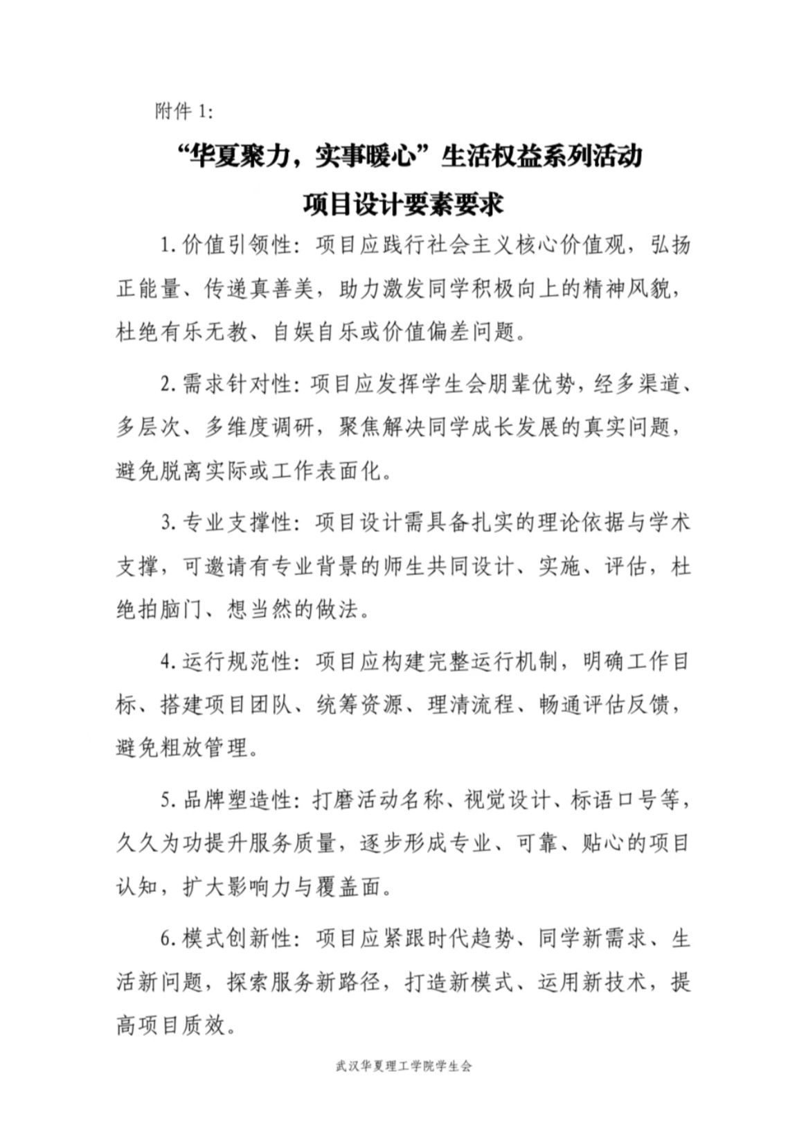
关于开展“华夏聚力,实事暖心” 生活权益系列活动的通知

来源:   作者:   摄影:  编辑:华夏青年   时间:2025-11-11   点击数:







COPYRIGHT@2023  RESERVED 版权所有:beat·365|官方网站 学院地址:武汉东湖新技术开发区关山大道589号 邮编:430223 联系电话:招办027-81695660