通知公告
位置: 团委首页 > 通知公告 > 正文

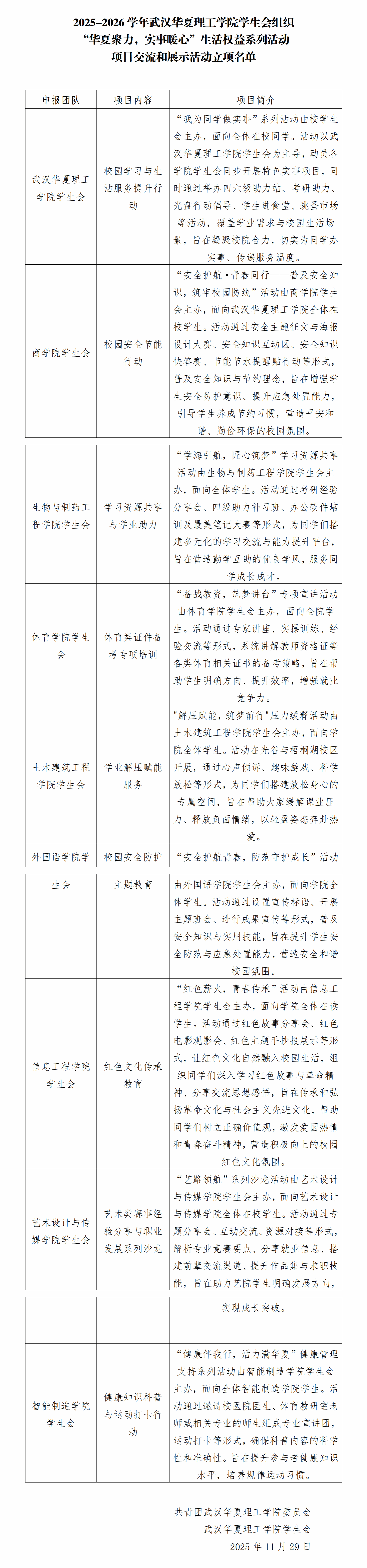
2025-2026 学年beat365官方网站学生会组织“华夏聚力,实事暖心”生活权益系列活动项目交流和展示活动立项名单

来源:   作者:   摄影:  编辑:华夏青年   时间:2025-11-30   点击数:


COPYRIGHT@2023  RESERVED 版权所有:beat·365|官方网站 学院地址:武汉东湖新技术开发区关山大道589号 邮编:430223 联系电话:招办027-81695660