为深入贯彻落实教育部《高等学校课程思政建设指导纲要》,加强课程思政建设、全面提高人才培养质量,9月13日中午在体育馆二楼会议室,休闲体育系举办了“课程思政教学设计大赛”培训交流会。会议由副院长赵燕主持,专业教师及骨干教师参与了此次学习交流。

《体育美学之燃脂塑形》《运动训练学》等课程团队结合平时的教学和相关参赛经验,就如何找准思政元素的融入点和融合途径等环节进行了详细讲解,并结合课程从理论到实践进行了列举,不同的课程有不同的教学方法、不同的思政融合点。

我们平时的实际教学中其实有很多好的形式和方法,只是我们没有进行提炼和总结,思政融合也并非一定是长篇大论的讲述,在某个知识点自然的融合思政元素,引发学生共鸣和思考就是润物无声的。她还手画了一些思维导图,分享了自己申报课程思政示范课时的资料,希望能为老师们以后有效开展教学和参加相关赛事提供一些思路和参考意见。


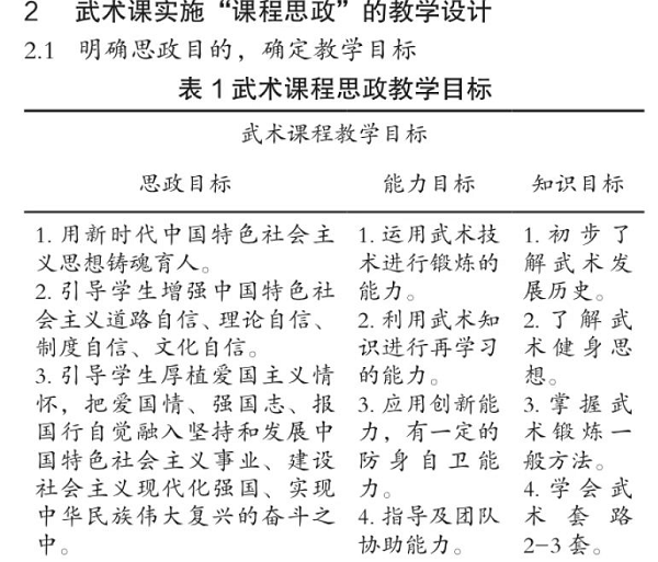
彭晶从大赛的评分标准入手剖析如何结合课程深挖思政元素、教学目标结合人培设置、图文并茂分享优秀课程思政教学设计案例。以武术课思政教学设计作为优秀案例进行分析,找准专业知识教学和思政教育的关键点,在课程体系中系统融入思政元素,在课程教学中有效实施思政教育。将“传道”与“授业”有机融合起来,在讲授专业知识的同时融入社会主义核心价值观,使之成为各类课程的价值引领,拓展高校思政教育的育人真谛,形成各类课程与思想政治理论课同向同行的协同效应。



二、总结交流
教师纷纷表示收获颇多,要充分发掘各类课程和教学方式中蕴含的思想政治教育资源,强化育人意识,提升育人能力,充分发挥专业课程的育人功能。

教研室今后会邀请更多优秀教师分享自己的经验,定期开展不同教学主题的培训内容,进一步优化教育教学工作,助力青年教师教学水平和能力的提高,为学院高质量发展奠定良好基础。