2025年“外教社杯”全国高校学生跨文化能力大赛“讲述中国 传播中国”短视频大赛初赛(校赛)即日起开始报名,相关事宜通知如下。
一、大赛简介
“外教社杯”全国高校学生跨文化能力大赛被beat365立项为II类赛事。
为进一步凸显大赛“坚定文化自信 增进国际理解”的主题,助力讲好中国故事,传播好中国声音,展示丰富多彩、生动立体的中国形象,探索如何更好地实现全球化表达,提升对外传播的亲和力与实效性,让世界更为具象地感知中国,大赛今年增设“讲述中国 传播中国”短视频大赛。
“讲述中国 传播中国”短视频大赛,旨在鼓励当代学子以短视频形式聚焦、记录、讲述丰富的个人生活体验、校园学习、国际交往、家乡故事、地方文化、地区发展等,展现当代中国时代变迁,并利用人工智能手段,通过多样化、多层次的传播平台,以沟通对象能够感知和接受的叙事方式讲好中国故事,传播好中国声音,努力使每个当代学子都成长为中国文化的民间大使。
二、参赛对象
参赛学生须为中国籍,全日制普通本科院校在读,允许本科生和研究生参赛,专业、年级不限。
参赛选手可选择以个人或团队形式参赛。每位选手仅限参与一个作品。
若选择团队参赛,每支队伍学生人数不得超过3人;允许跨专业组队,但不允许跨校组队。
参加短视频大赛的学生不能同时参加团队现场赛。每个参赛作品限1位指导教师。同一位指导教师可指导本校的多个作品,但不能同时指导团队现场赛(团队现场赛报名通知见 /wgy/info/1054/185223.htm )。
三、赛程安排
1. 初赛(校赛):即日起至2025年9月15日
2. 省赛:2025年10月
3. 全国赛:2025年12月初
四、作品内容要求
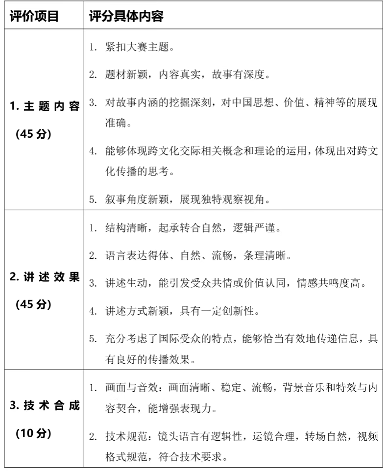
1. 紧扣大赛主题“坚定文化自信 增进国际理解”。
2. 鼓励围绕个人生活和学习、家乡故事、家乡文化、地方发展变迁等,从多维度、多领域选取题材,创作文案。
3. 鼓励基于个人所见所闻所感,以小见大,讲述自己的真实经历、真情实感,形成原创性故事。
4. 准确把握中国文化精髓,提炼展示中华文明和中国式现代化发展的精神标识,传递社会主义核心价值观和具有普世价值的中国智慧。
5. 故事有深度,叙事角度新颖,避免陈词滥调,展现独特观察视角。
6. 从跨文化视角讲述和呈现故事,注重跨文化意识以及跨文化交际理论在其中的应用。
7. 注重传播效果,讲述生动,有感染力,能引起受众情感共鸣和思考。
8. 作品须符合国家法律法规,内容积极向上,传播正能量,不得涉及色情、暴力、种族歧视、宗教等内容。
五、作品版权要求
1. 参赛作品须为原创作品,不得侵犯他人知识产权。参赛者须确保作品无任何抄袭、剽窃行为。如因作品版权争议引发法律纠纷或索赔,一切责任由参赛者自行承担,组委会概不负责,并有权取消其参赛资格及所获奖项。
2. 严禁一稿多投。同一作品不得重复提交至本赛事多个组别,或同时参与其他同类赛事。若出现一稿多投,一经查实,组委会有权取消其参赛资格及所获奖项。
六、作品规范要求
1. 配音与字幕要求:
(1) 配音必须由参赛学生自行完成,不可使用人工智能语音或剪辑软件字幕配音。大赛将采取配音追溯机制。
(2) 作品配音语言为英语。
(3) 作品均须配中英双语字幕,中文字幕须使用简体字。
2. 时长要求:
视频总时长3~5分钟。
3. 制作方式说明:
鼓励借助人工智能(AI)辅助作品制作。如使用人工智能(AI)生成图像、视频、文字等(配音除外),需在作品说明文件中注明所使用的AI技术,引用素材需在明显的位置用文字标注来源,确保无版权争议。
4. 技术要求:
(1) 作品大小不超过500MB,分辨率为1280×720像素或以上。
(2) 画面清晰稳定,音质清晰,格式为MPG、MPEG、AVI、MOV、MP4等。
(3) 比例需为横屏16:9。
5. 其他要求:
(1) 作品中不得出现可能影响评审的诸如所在学校名称或Logo、参赛人姓名等信息。
(2) 作品中不得出现任何第三方软件Logo或水印、广告、二维码、超链接或其他外部引流标识。
七、赛制
初赛(校赛)赛制按照省赛和全国赛章程制定,确保规范、公平、公正,总体要求参照全国大赛章程。
1. 报名方式
初赛参赛视频(请命名为:队长姓名 + 班级)及参赛报名表(见附件一)于 2025年 9 月 15 日前发送至邮箱 34461005@qq.com 。
2. 晋级规则:本科院校组每校不超过5个作品晋级省赛。
八、评审标准

校赛联系人:颜楠 联系方式:(QQ)34461005
校赛QQ群:872266427

beat365官方网站外国语学院
2025 年 7 月 28 日