通知公告
通知公告

当前位置: 学院首页 > 正文

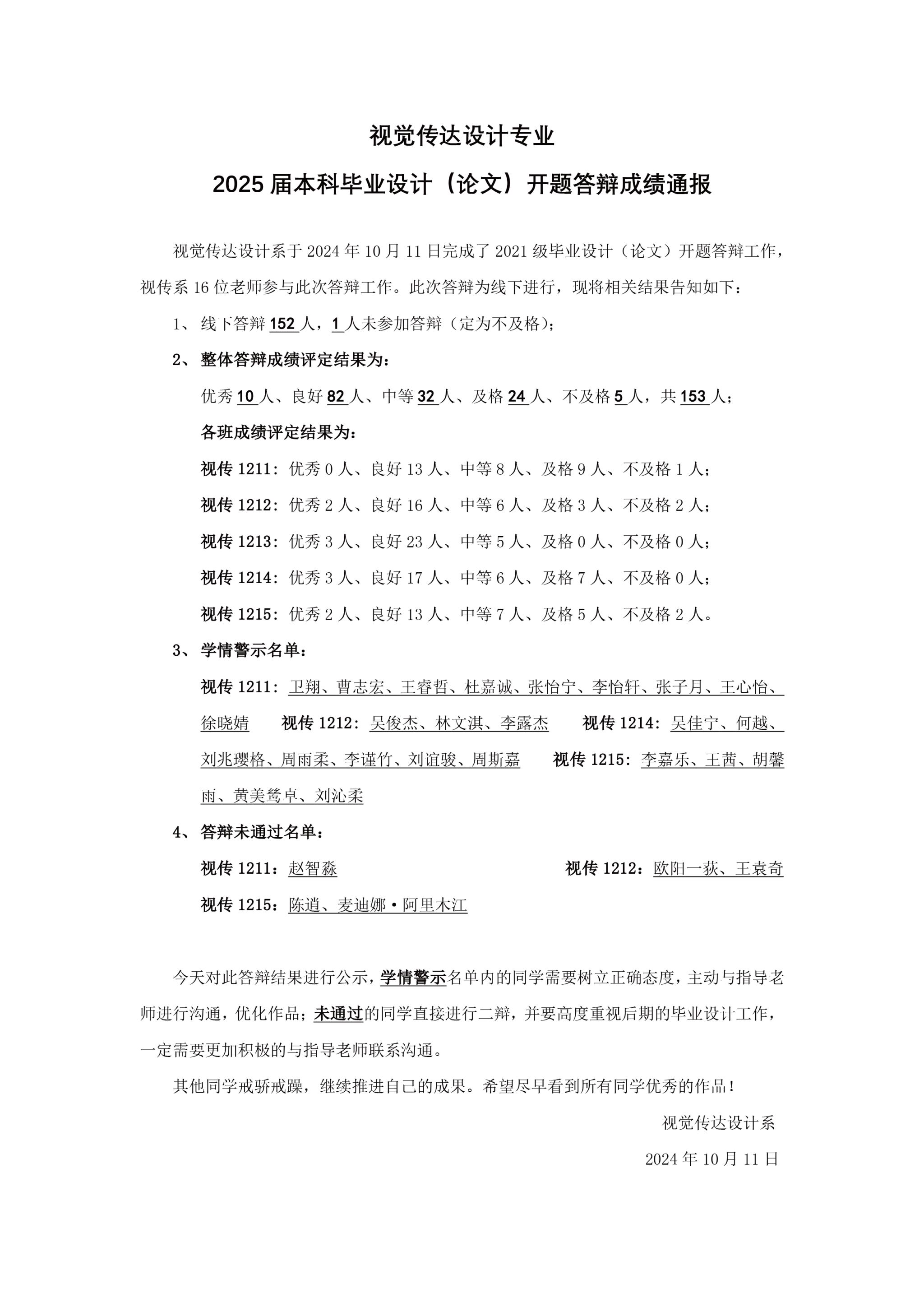
视觉传达设计专业2025届本科毕业设计开题答辩成绩通报

发表时间:2024-10-12 22:07 作者: 阅读: 编辑:艺术设计与传媒学院



联系电话:027-81695691 / 81695692

院长信箱:lijiao@whhxit.edu.cn  

地址:beat365官方网站综合楼10楼